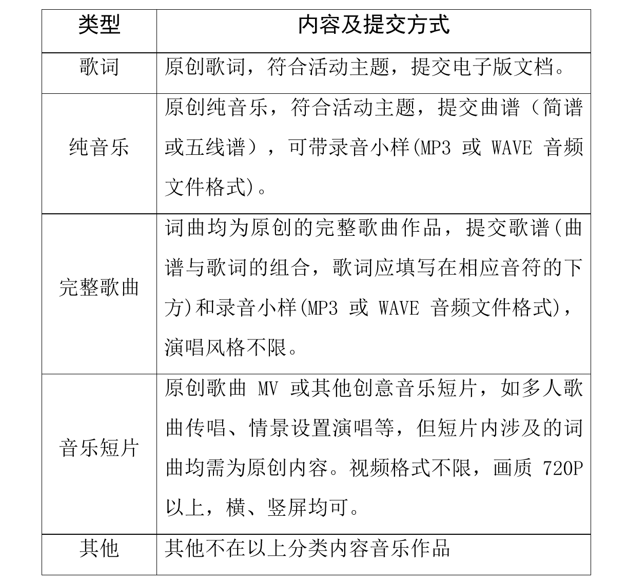
找回密码
 快速注册

QQ登录

只需一步,快速开始

查看: 8078|回复: 1

[商业征曲] 《节水中国》 邀曲合作 10月30日截止

[复制链接]

301

积分

0

听众

75

金贝

中国原创音乐基地发布

积分
301
QQ
指间流沙 发表于 2020-4-17 16:42:07 | 显示全部楼层 |阅读模式
本帖最后由 指间流沙 于 2020-4-17 17:34 编辑

节水中国

    作词:宋若生

高山冰雪平川雨雾
水之利,给万物恩泽
节约点滴之水
就是守望生命的欢乐

家乡泉溪,祖国江河
水之善,有母亲本色
节约点滴之水
就是报答母亲的恩德

节水中国,大地春色
我们赞美大爱之水
水如智者教人懂得
生命过客该留什么

节水中国,万里欢歌
我们赞美大爱之水
水如智者教人取舍
把爱留给最美山河



宋若生,18678211808(微信),15269386169山东省淄博市博山区圣地佳缘4号楼,255200


“节水中国”主题歌曲征集启事 2020-03-26 11:41

为深入贯彻节水优先方针,推进实施国家节水行动,用歌声讲述节水故事、弘扬节水文化、传播节水理念,在全社会营造节约水、保护水、爱护水的良好氛围,现面向全国开展“节水中国”主题歌曲征集活动:
一、组织机构
指导单位:全国节约用水办公室
主办单位:中国水利报社
水利部节约用水促进中心
中国青年报社
承办单位:北京大地河源文化传播有限公司
中国青年网
二、参赛对象
活动面向全国征集主题歌曲作品,欢迎关注节约用水、水资源保护的个人、团队和企事业单位参加。有意者者可独立创作,也可以团队形式参加。
三、作品要求
1.主题内容
以节水、护水、爱水、惜水为主题,以传播节水理念、普及节水知识为主要内容,作品兼具艺术性和思想性,导向正确、贴近生活、旋律优美、易于传唱。
2.作品类型
作品不限类型和表现形式,包括但不限于完整歌曲、纯音乐、歌词、音乐短片等。每件作品时长不超过6分钟。
四、活动时间
1.活动启动:2020年3月26日
2.作品征集:2020年3月26日—10月30日
3.作品初选、公众投票、专家评审
4.公布获奖名单:2020年12月底
5.制作获奖音乐MV:对优秀获奖作品进行制作和推广
6.活动颁奖及宣传推广:2021年“世界水日·中国水周”期间开展获奖音乐MV展播活动
五、奖项设置
奖项数量奖励
最佳歌曲奖1名1.5万元奖金、证书
最佳音乐短片奖1名1.5万元奖金、证书
最佳作曲奖1名6000元奖金、证书
最佳作词奖1名6000元奖金、证书
网络人气奖6名3000元奖金、证书
六、参与方式
本次活动只接受电子邮箱投稿。请通过百度云盘上传作品与报名表、权益说明生成永久链接(含密码)发送至邮箱jszggq2020@163.com,或直接将作品及报名资料发送至邮箱。
七、活动须知
1.参赛作品需为原创,不得抄袭,未在媒体公开发表。参赛作品创作者不得有侵犯第三方著作权或其他知识产权等侵权行为,如因此引起相关法律纠纷,一切责任均由作品创作者承担;
2.自作品提交之日起,活动组委会即拥有参赛作品的使用权,包括但不限于在官网及合作平台播放、印制相关宣传品、进行二次改编等,作者始终享有署名权;
3.活动期间,参赛作品不可授权第三方使用(赛程外不受限制),任何个人或组织在未经组委会及作者许可下,不得进行任何商业性活动。活动组委会如有商业开发需要,将与版权人进行专事协商。
4.凡提交作品参加活动,即视为承认并接受以上条款。
5.本活动的最终解释权归“节水中国”主题歌曲征集活动活动组委会所有。
附:“节水中国”主题歌曲征集活动报名表及权益说明文件(点击链接下载:https://share.weiyun.com/5XyZyHI)


音频应用店铺 音乐发布 中国原创歌词网
回复

使用道具 举报

301

积分

0

听众

75

金贝

中国原创音乐基地发布

积分
301
QQ
 楼主| 指间流沙 发表于 2020-4-20 14:26:20 | 显示全部楼层
诚邀妙曲,合作共赢。
音频应用店铺 音乐发布 中国原创歌词网
回复 支持 反对

使用道具 举报

您需要登录后才可以回帖 登录 | 快速注册

本版积分规则

小黑屋|手机版|音频应用|歌词网|投稿|中国原创歌词基地 ( 鄂ICP备13005321号-1 )

GMT+8, 2025-12-27 22:41 , Processed in 0.094410 second(s), 5 queries , Redis On.

Powered by Audio app

中国原创歌词网微信: 924177110

快速回复 返回顶部 返回列表